فرزندخوانده کسی است که غیر والدین او، سرپرستی کودک را برعهده میگیرند و در قرآن کریم و پیش از اسلام به موضوع فرزندخواندگی اشاره شده است. وجود آیات قرآنی درباره فرزندخواندگی بیانگر آن است که این سنت حسنه در عصر نزول قرآن کریم نیز رواج داشته است، در قرآن کریم آیاتی به این امر حسنه اشاره داشته است. به طور مثال در آیه نهم سوره قصص به این موضوع اشاره شده است، زمانی که حضرت موسی را از آب بیرون آوردند آسیه همسر فرعون گفت او را به فرزندخواندگی بگیریم شاید به حال ما سودمند باشد.( وَقَالَتِ امْرَأَتُ فِرْعَوْنَ قُرَّتُ عَیْنٍ لِی وَلَکَ ۖ لَا تَقْتُلُوهُ عَسَىٰ أَنْ یَنْفَعَنَا أَوْ نَتَّخِذَهُ وَلَدًا وَهُمْ لَا یَشْعُرُونَ).
در آیه ۲۱سوره یوسف نیز به موضوع فرزندخواندگی اشاره شده است.(وَقَالَ الَّذِی اشْتَرَاهُ مِنْ مِصْرَ لِامْرَأَتِهِ أَکْرِمِی مَثْوَاهُ عَسَىٰ أَنْ یَنْفَعَنَا أَوْ نَتَّخِذَهُ وَلَدًا). ماجرای این آیه نیز به آنجا بر میگردد که عزیز مصر پس از خرید یوسف به به زلیخا گفت او را به فرزندی بپذیریم. در آیه های ۷۴ سوره انعام و ۳۳ سوره نساء نیز اشاراتی به فرزندخواندگی شده است.
چگونگی پذیرش فرزندخوانده در کشور
قوانین کشور میگویند متولی فرزندخواندگی سازمان بهزیستی است و در قانون حمایت از کودکان و نوجوانان مصوب ۱۳۹۲ ماده های ۲۲ و ۳۶ آیین نامههای اجرایی قانون حمایت از کودکان و نوجوانان بی سرپرست و بدسرپرست مصوب ۱۳۹۴ نیز بر این مهم صحه گذاشته است. امروز قرار است در این گزارش به چگونگی پذیرش فرزندخوانده در کشور بپردازیم:
سازمان بهزیستی میگوید: زن و شوهر بدون فرزند، دختران و زنان بدون شوهر و زن و شوهر دارای فرزند میتوانند متقاضی سرپرستی از کودکان بی سرپرست و بدسرپرست تحت پوشش سازمان بهزیستی شوند. اما باید این متقاضیان، دارای شرایطی از جمله مقید بودن به انجام واجبات و ترک محرمات، دارای صلاحیت اخلاقی، جاری بودن عقد دائم بین زوجین و تابعیت ایرانی داشتن را دارا باشد.
نکته حائز اهمیت آن است که برای پذیرش فرزندخوانده، یکی از زوجین باید بیش از ۳۰ سال سن باشد و دختران مجرد نیز باید همین شرایط را دارا باشند. از طرفی دیگر، از نظر سازمان بهزیستی متقاضیان فرزندخوانده زیر ۵۰ سال در اولویت هستند و باید این متقاضیان سابقه محکومیت کیفری نداشته و از تمکن مالی برخوردار باشند.
همچنین متقاضیان فرزندخواندگی نباید سفیه یا مجنون باشند، سلامت جسم و روان لازم را برای نگهداری از کودک را دارا باشد، اعتیاد به مواد مخدر و الکل نداشته باشند و مبتلا به بیماری واگیر و یا صعب العلاج نباشد و معتقد به یکی از ادیان مورد اشاره در قانون اساسی باشد.
در چه شرایطی به شما کودک میدهند؟
گاهی اوقات پیش میآید که سازمان بهزیستی نمیتواند پاسخگوی درخواست شما باشد، چرا که آمار تعداد متقاضیان فرزندپذیری نسبت به کودکان بیشتر است و از این رو باید بگوییم اغلب متقاضیان خواستار فرزندپذیری کودکان تا ۲ سال هستند و اگر شما دارای شرایط سرپرستی از کودکان شیرخوار باشید باید زمان بیشتری در انتظار باشید.
نکته حائز اهمیت آن است که اگر شما به عنوان متقاضی فرزندخواندگی دارای سن بالای ۵۰ سال باشید هیچ گاه نباید انتظار داشته باشید کودک شیرخوار به شما تعلق بگیرد. از طرفی دیگر باید تأکید کنیم که اغلب متقاضیان خواستار تحویل دختر هستند که زمان انتظار برای این موضوع بیشتر است.
اغلب کودکان تحت پوشش سازمان بهزیستی بد سرپرست هستند و از طرفی دیگر هم برخی از این کودکان از بیماری های جسمی و روانی یا معلولیت رنج میبرند که این موضوع نیز باید مدنظر متقاضیان قرار بگیرد و اگر کودک دارای سلامت بخواهید ممکن است این درخواست شما با پاسخ منفی روبرو شود.
نکته پایانی این بحث آن است که اگر در زمان تنظیم درخواست شما، کودکی متناسب با درخواست شما وجود نداشته باشد، در صورت تمایل شما می توانید در لیست سازمان بهزیستی قرار بگیرید تا به شما اطلاع دهند.
وقتی کودک را به شما می دهند که...
سازمان بهزیستی براساس شرایط اعلام شده به دنبال بهترین والدین برای سرپرستی فرزندان است،در همین راستا ویژگیهای سنی، شغلی، توان مالی و تحصیلی و ... والدین متقاضی فرزندخواندگی را بررسی و برترین والدین را انتخاب میکند.
زوجین نابارور و بدون فرزند بهترین گزینه برای انتخاب فرزند از سازمان بهزیستی هستند و تا زمانی که میزان این طیف از جامعه بالا باشد بهزیستی نمیتواند به دختران و زنان بدون همسر کودک بسپارد.
یکی از شروط مهم پذیرش فرزندخواندگی این است که متقاضیان باید کمتر از ۵۰ سال سن داشته باشند و سنین پایینتر در اولویت فرزندپذیری هستند. همچنین آن دسته از متقاضیانی که با کودک یا نوجوان رابطه نسبی یا سببی دارند از اولویت بالاتری برخوردار هستند.
چگونه میتوانیم چند فرزندخوانده داشته باشیم؟
براساس قوانین سازمان بهزیستی امکان به سرپرستی گرفتن دو یا چند کودک را به صورت همزمان وجود ندارد، مگر آن کودکانی که با هم خواهر و برادر هستند. در غیر این صورت باید از تحویل اولین کودک به شما حداقل ۲ سال گذشته باشد. پذیرش تقاضای کودکان قبل از ۲ سال، به این شرط است که کسی در لیست انتظار نباشد و یا کودکی را بپذیرید که دیگران او را به دلیل سن بالا و بیماری و معلولیت نپذیرفته باشند.
شما به کدام مراجع معرفی میشوید؟
پس از آن که سازمان بهزیستی به پاسخ درخواست شما برای فرزندخواندگی پاسخ مثبت داد،باید برای دریافت مدارک بعدی اقدام کنید. گاهی اوقات ممکن است کودکی که شما میخواهید در بهزیستی وجود نداشته باشد که در این حالت بهزیستی کودک دیگری را به شما پیشنهاد میدهد و با این حال فرآیند کار شما تسهیل می شود.
برای سپردن امر فرزندخواندگی به شما، باید هماهنگیهایی بین سازمان بهزیستی با دادگاه خانواده، سازمان پزشکی قانونی، اداره تشخیص هویت و ... صورت بگیرد، همچنین برخی مشاورهها صورت میگیرد که فرآیند سرپرستی کودک را زمانبر خواهد کرد.
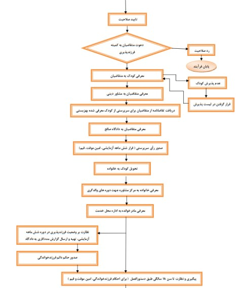
در این نمودار میتوانید چگونگی روند پذیرش فرزندخواندگی را ببینید:


 
 		 	 
    
    
    
 
    
    در یادداشتی اختصاصی برای جام جم آنلاین مطرح شد
 
    
    در یادداشتی اختصاصی برای جام جم آنلاین مطرح شد
 
    
    عضو دفتر حفظ و نشر آثار رهبر انقلاب در گفتگو با جام جم آنلاین مطرح کرد
 
    
     
    
    کامران نجفزاده، از گزارشگری تا گفتوگوهای بیپرده در شبکه نسیم
 
    
    «جامجم» در گفتوگو با رئیس سازمان هواشناسی کشور بررسی کرد
